歡迎您,浏覽新港海岸(北京)科技有限公司官方網站!
服務熱線:+86-10-53821869 / +86-755-23480857
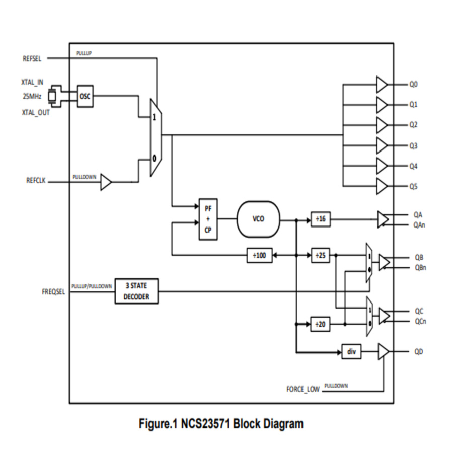
NCS23571
- 輸入類型 : XTAL, Single-Ended Inputs
- 輸入端口數 : 2
- 輸出端口數 : 11
- 輸出類型 : LVCMOS, LVPECL
- 器件類型 : Clock Synthesizer
- Core Supply Voltage(V) :
- Output Supply Voltage(V) :
- Output frequency(Min)(MHz) :
- Output frequency(Max)(MHz) :
- Additive Jitter(fs) :
- Temperature Range :
- Package :
輸入端口數 : 2
輸出端口數 : 11
輸出類型 : LVCMOS, LVPECL
器件類型 : Clock Synthesizer
産品描述
NCS23571 is a clock synthesizer based on PLL. By default, it has 6 LVCMOS outputs buffering the crystal reference clock, 3 differential output pairs providing 100MHz,125MHz, and 156.25MHz and a single-ended LVCMOS output providing 33.33MHz.
The device can synthesize 100MHz, 125MHz, 156.25MHz and 33.33MHz with low phase noise, low power consumption and high PSNR.
The NCS23571 supports VCO frequency up to 2.5GHz. When using the typical 25MHz XTAL input, the device performs low RMS phase jitter <300fs.
産品參數
7 single-ended LVCMOS outputs:
• Q [0:5], QD
• 3 LVPECL output pairs:
• QA, QAn: differential LVPECL output pair, 156.25MHz
• QB, QBn and QC, QCn: frequency selectable differential LVPECL output pairs, 100MHz or 125MHz
• A single-ended LVCMOS output:
• QD: 33.33MHz
• Inputs support external XTAL input or single-ended clock
• Crystal oscillator interface support 25MHz parallel resonant crystal
• A frequency multiplier provides high frequency output with low jitter
• VCO frequency up to 2.5GHz
• RMS phase jitter at 125MHz, using
25MHz crystal input:
~215fs (12kHz ~ 20MHz,typical)
• High PSNR
• Power supply: 3.3V
Core Supply Voltage(V):3.3V
Output Supply Voltage(V):3.3V
Output frequency(Min)(MHz):25
Output frequency(Max)(MHz):156.25
RMS Jitter(fs):215
Temperature Range:-40 to 85
Package:40-Lead VFQFN
相關産品
産品咨詢
北京總公司
北京市朝陽區望京綠地中心A座A區9層
深圳子公司
↵廣東省深圳市福田區深南大道(dào)6019号金潤大廈8層
西安分公司
西安市高新區錦業一路52号寶德雲谷國際B座2003
合肥子公司
↵合肥市高新區創新大道(dào)2800号創新産業園2期F棟705
電話:+86-551-63657380

